Instance Verification Kit (IVK)
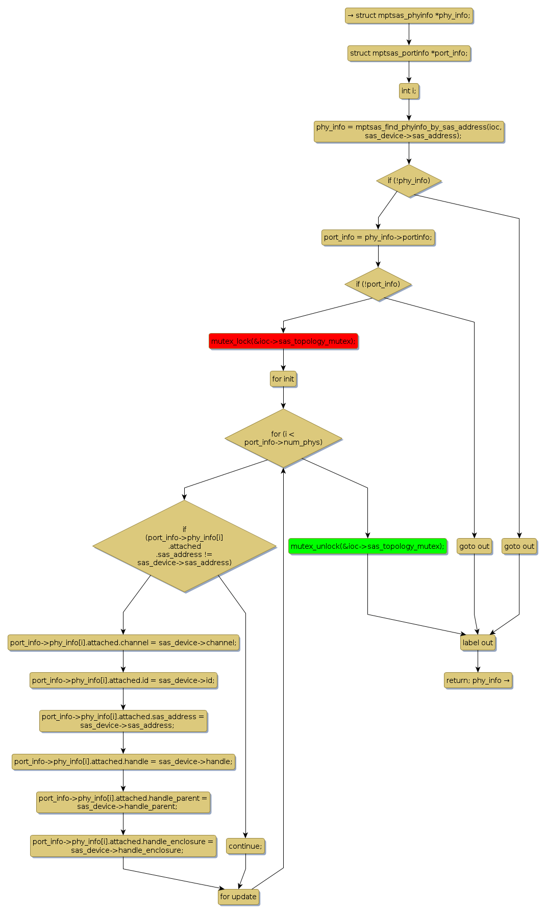
mutex lock @ [46587+37+/linux-3.19-rc1/drivers/message/fusion/mptsas.c]
Instance Signature: sas_topology_mutex
|
The Matching Pair Graph:
|
|
Function Name
|
Control Flow Graph (CFG)
|
Events Flow Graph (EFG)
|
Source Correspondence
|
|
mptsas_refreshing_device_handles
|
|
|
[46245+32+/linux-3.19-rc1/drivers/message/fusion/mptsas.c]
|